

醫藥工業發展規劃指南
醫藥工業是關系國計民生的重要產業,是中國制造2025和戰略性新興產業的重點領域,是推進健康中國建設的重要保障。“十三五”時期是全面建成小康社會決勝階段,也是我國醫藥工業整體躍升的關鍵時期。為加快醫藥工業由大到強的轉變,根據《中華人民共和國國民經濟和社會發展第十三個五年規劃綱要》和《中國制造2025》,編制本指南。
一、“十二五”發展回顧
(一)規模效益快速增長。
“十二五”期間,規模以上醫藥工業增加值年均增長13.4%,占全國工業增加值的比重從2.3%提高至3.0%。2015年,規模以上企業實現主營業務收入26885億元,實現利潤總額2768億元,“十二五”期間年均增速分別為17.4%和14.5%,始終居工業各行業前列。在規模效益快速增長的同時,產品品種日益豐富,產量大幅提高,在保供應、穩增長、調結構等方面發揮了積極作用。
(二)創新能力顯著提升。
2015年規模以上企業研發投入約450億元,較2010年翻兩番。在“重大新藥創制”科技重大專項推動下,涌現出一批高質量創新成果,“十二五”期間210個創新藥獲批開展臨床研究,埃克替尼、阿帕替尼、西達本胺、康柏西普等15個1類創新藥獲批生產,110多個新化學仿制藥上市,中藥質量控制與安全性技術水平提升,PET-CT、128排CT等一批大型醫療設備和腦起搏器、人工耳蝸等高端植入介入產品獲批上市。以屠呦呦獲得諾貝爾獎為代表,我國醫藥創新進一步得到國際認可。
(三)質量管理不斷加強。
國家藥品醫療器械標準提高行動計劃繼續推進,《中國藥典》(2015版)發布執行,藥品標準進一步與國際接軌。全產業鏈各環節質量管理規范不斷健全,《藥品生產質量管理規范(2010年修訂)》(藥品GMP)全面實施。一批優勢企業生產質量管理與國際先進水平接軌,累計600多個原料藥品種和60多家制劑企業達到國際先進水平GMP要求。
(四)技術裝備大幅升級。
“十二五”期間全行業完成固定資產投資超過2萬億元,規模較“十一五”大幅增長,增速居工業各行業前列,促進了醫藥工業技術裝備水平整體躍升。生產過程自動化、智能化水平明顯提高,生物催化、手性合成、調釋給藥等先進技術得到產業化應用,中藥全過程質量控制水平提高,生物藥大規模高效培養接近國際先進水平。
(五)重組整合快速推進。
企業兼并重組數量增多,規模擴大,“十二五”期間收購兼并交易額達1500億元以上。大型企業進一步做大做強,工業主營業務收入超過100億元的企業達到16家,一批創新型中小企業高速發展。產業和金融深度融合,89家企業在國內外證券市場上市,另有200余家企業在新三板掛牌,創業投資、股權投資基金大量投資醫藥領域,促進了行業資源整合和企業核心競爭力提升。
(六)國際化步伐加快。
出口穩定增長,2015年出口額達564億美元。出口結構改善,制劑和醫療設備出口比重加大,面向發達國家市場的制劑銷售實現突破。藥品研發加快與國際接軌,累計上百個仿制藥獲得歐美國家注冊批件,50多個新藥開展國際臨床研究。境外投資從設立研發中心向建立生產基地發展,超億美元的境外并購項目達10個以上。
但醫藥工業發展仍存在一些問題,主要表現在:原始創新能力不強,基礎研究和轉化研究能力薄弱,高質量創新成果少;產品質量升級任務緊迫,化學仿制藥、中藥材和中成藥、醫療設備、輔料包材等領域質量標準和質量水平亟待提高;藥品供應保障存在短板,低價藥、兒童用藥和罕見病藥短缺情況仍有發生;清潔生產和“三廢”治理水平較低,化學原料藥可持續發展能力不足;行業集中度低,企業多、小、散,產品同質化和重復建設突出;國際競爭力弱,出口產品附加值低;研發、營銷等環節存在不規范行為,影響行業良性競爭和健康發展。
二、“十三五”發展形勢
(一)市場需求穩定增長。
從全球看,發達經濟體醫藥市場增速回升,新興醫藥市場需求旺盛,生物技術藥物和化學仿制藥在用藥結構中比重提高,為我國醫藥出口帶來新的機遇。從國內看,國民經濟保持中高速增長,居民可支配收入增加和消費結構升級,健康中國建設穩步推進,醫保體系進一步健全,人口老齡化和全面兩孩政策實施,都將繼續推動醫藥市場較快增長。
(二)技術進步不斷加快。
精準醫療、轉化醫學為新藥開發和疾病診療提供了全新方向,基于新靶點、新機制和突破性技術的創新藥不斷出現,腫瘤免疫治療、細胞治療等新技術轉化步伐加快。醫療器械向智能化、網絡化、便攜化方向發展,新型材料廣泛應用,互聯網、健康大數據與醫藥產品、醫療服務緊密結合,產業升級發展注入了新動力。
(三)產業政策更加有利。
《中國制造2025》將生物醫藥和高性能醫療器械作為重點發展領域,國家繼續把生物醫藥等戰略性新興產業作為國民經濟支柱產業加快培育,“重大新藥創制”科技重大專項等科技計劃繼續實施,將為醫藥工業創新能力、質量品牌、智能制造和綠色發展水平提升提供有力的政策支持。
(四)行業監管持續強化。
藥品醫療器械審評審批制度改革全面實施,藥品注冊分類調整,注冊標準提高,審評審批速度加快,藥品上市許可持有人制度試點,仿制藥質量和療效一致性評價推進,全過程質量監管加強,將促進技術創新、優勝劣汰和產品質量提升。新修訂的《環境保護法》實施,環保標準提高和監督檢查加強,對醫藥工業綠色發展提出更高要求。
(五)醫改政策不斷完善。
醫藥衛生體制改革全面深化,公立醫院改革及分級診療制度加快推進,市場主導的藥品價格形成機制逐步建立,以“雙信封”制、直接掛網、價格談判、定點生產為主的藥品分類采購政策全面實施,醫保支付標準逐步建立,醫保控費及醫療機構綜合控費措施推行,對醫藥工業發展態勢和競爭格局將產生深遠影響。
總體上,“十三五”時期醫藥工業面臨較好的發展機遇。但也要看到,發達國家依靠技術變革與技術突破正在形成新的競爭優勢,其他新興市場國家已在仿制藥國際競爭中贏得先機;前期支撐我國醫藥工業高速增長的動力正在減弱,各種約束條件不斷強化,結構性矛盾進一步凸顯,亟需加快增長動能的新舊轉換,醫藥工業持續健康發展仍面臨不少困難和挑戰。
三、指導思想、基本原則和發展目標
(一)指導思想。
深入貫徹黨的十八大和十八屆三中、四中、五中全會精神,牢固樹立創新、協調、綠色、開放、共享發展理念,全面落實建設制造強國和健康中國戰略部署,充分發揮市場配置資源的決定性作用和更好發揮政府作用,以滿足廣大人民群眾日益增長的健康需求為中心,大力推進供給側結構性改革,加快技術創新,深化開放合作,保障質量安全,增加有效供給,增品種、提品質和創品牌,實現醫藥工業中高速發展和向中高端邁進,支撐醫藥衛生體制改革繼續深化,更好地服務于惠民生、穩增長、調結構。
(二)基本原則。
堅持創新驅動。加強創新能力建設,完善協同創新體系,推動創新升級。加快推進醫藥工業與新一代信息技術深度融合,引導和支持企業拓展新領域,發展新業態。
堅持質量為先。把質量安全作為醫藥工業發展的生命線,強化企業質量主體責任,健全質量標準體系,嚴格質量安全監管,促進化學仿制藥等重點領域質量提升。
堅持保障供給。圍繞疾病防控需求,發展臨床急需產品,加強基本藥物供給能力建設,健全藥品流通網絡,完善醫藥儲備體系,提高供應保障能力。
堅持集聚集約。加強區域協同和區域聯動,發展專業化、循環化醫藥園區,引導企業重組整合,構建分工協作、綠色低碳、智能高效的先進制造體系,提高產品集中度和生產集約化水平。
堅持開放合作。抓住國家推進“一帶一路”建設重大機遇,充分利用國際資源要素,加強技術、人才、產能、資本合作,推動醫藥企業“走出去”,提高國際競爭力。
(三)主要目標。
到2020年,規模效益穩定增長,創新能力顯著增強,產品質量全面提高,供應保障體系更加完善,國際化步伐明顯加快,醫藥工業整體素質大幅提升。
——行業規模。主營業務收入保持中高速增長,年均增速高于10%,占工業經濟的比重顯著提高。
——技術創新。企業研發投入持續增加,到2020年,全行業規模以上企業研發投入強度達到2%以上。創新質量明顯提高,新藥注冊占藥品注冊比重加大,一批高質量創新成果實現產業化,新藥國際注冊取得突破。
——產品質量。藥品、醫療器械質量標準提高,各環節質量管理規范有效實施,產品質量安全保障加強。基本完成基本藥物口服固體制劑仿制藥質量和療效一致性評價。通過國際先進水平GMP認證的制劑企業達到100家以上。
——綠色發展。與2015年相比,2020年規模以上企業單位工業增加值能耗下降18%,單位工業增加值二氧化碳排放量下降22%,單位工業增加值用水量下降23%,揮發性有機物(VOCs)排放量下降10%以上,化學原料藥綠色生產水平明顯提高。
——智能制造。到2020年,醫藥生產過程自動化、信息化水平顯著提升,大型企業關鍵工藝過程基本實現自動化,制造執行系統(MES)使用率達到30%以上,建成一批智能制造示范車間。
——供應保障。國家基本藥物、常用低價藥供應保障能力加強,臨床用藥短缺情況明顯改善,臨床急需的專利到期藥物基本實現仿制上市,國家醫藥儲備體系進一步完善,應對突發公共衛生事件的應急研發和應急生產能力顯著增強。
——組織結構。行業重組整合加快,集中度不斷提高,到2020年,前100位企業主營業務收入所占比重提高10個百分點,大型企業對行業發展引領作用進一步加強。
——國際化。醫藥出口穩定增長,出口交貨值占銷售收入的比重力爭達到10%。出口結構顯著改善,制劑和醫療設備出口比重提高。境外投資規模擴大,國際技術合作深化,國際化發展能力大幅提升。
四、主要任務
(一)增強產業創新能力。
完善政產學研用協同創新體系。發揮政府的引導和推動作用,營造激勵創新的政策環境。強化企業技術創新主體地位,發揮骨干企業整合科技資源的作用,扶持掌握關鍵技術的研發型小企業發展。推動企業加強與高校、科研院所和醫療機構技術協作,建立符合新藥研發特點的投入、收益、風險分擔機制,加速研發成果產業化。調動醫療機構在醫藥創新上的積極性,提高新藥臨床研究水平,促進科技成果轉化和應用。
推動創新升級。引導企業提高創新質量,培育重大產品,滿足重要需求,解決重點問題,提升產業化技術水平。推動化學藥研發從仿制為主向自主創新為主轉移。針對中醫優勢病種開展復方、有效部位及有效成分中藥重點品種研究,發展質量穩定可控、臨床優勢突出的現代中藥。提高抗體藥物、腫瘤免疫治療藥物等生物技術藥物的研發和制備水平,加快臨床急需的生物類似藥和聯合疫苗的國產化。加強醫療器械核心技術和關鍵部件開發,提升集成創新能力和制造水平。突破共性關鍵技術,推動重大創新和臨床急需產品產業化。
加強研發支撐。支持建設臨床前藥效評價平臺,規范藥品醫療器械臨床試驗基地(GCP基地)的建設和管理,優化國家級科技創新基地布局,統籌國家臨床醫學研究中心建設,提高臨床研究質量,滿足新產品開發和藥品、醫療器械上市后質量評價的需要,促進科技成果轉化應用。支持創業孵化、開放實驗室等小企業服務平臺建設,支撐研發型小企業發展。加強醫藥研發公共數據和資源平臺建設,提高開放共享水平和專業化服務能力。發揮金融創新對技術創新的助推作用,引導社會資本設立醫藥領域創業投資基金、股權投資基金,支持早期研發項目實施和創新型企業成長。 
(二)提高質量安全水平。
加強質量體系建設。強化企業質量主體責任,推動企業嚴格執行GMP要求,采用先進的質量管理方法和質量控制技術,貫徹質量源于設計理念(QbD),建立覆蓋產品全生命周期的質量管理體系和全產業鏈質量追溯體系,提升全過程質量管理水平。引導企業提升藥學服務能力,加強不良反應、不良事件監測。支持有條件的企業建立與國際先進水平接軌的生產質量體系。
推動重點領域質量提升。全面提升基本藥物質量水平,落實仿制藥質量和療效一致性評價要求,完成國家基本藥物口服固體制劑的一致性評價任務。完善中藥質量標準體系,提升中藥全產業鏈質量控制水平,提高產品質量均一性和可控性。實施國家醫療器械標準提高行動計劃,開展與國際標準對標,制定在用醫療器械檢驗技術要求,推動企業改進產品設計、制造工藝和質量控制,提升醫療設備的穩定性和可靠性。加強藥用輔料和直接接觸藥品的包裝材料和容器的標準體系建設,增加國家標準收載品種,鼓勵企業提高規范生產能力,提升質量控制水平。推動企業建立完善測量管理體系,促進提質增效。
加強質量品牌建設。引導企業增強品牌意識,保護和傳承中藥傳統品牌,鼓勵發展非處方藥(OTC藥物)和醫療器械知名品牌,培育通用名藥物大品種,形成一批銷售額20億元以上品牌仿制藥,改變產品同質化發展、市場集中度低的局面,促進質量安全水平提升和產業升級。
(三)提升供應保障能力。
保障短缺藥品供應。加強藥品供需信息監測,建立藥品短缺預警體系,綜合運用監管、醫保、價格、采購、使用等政策,引導企業開發和生產短缺藥,重點解決罕見病藥、兒童用藥缺乏和急救藥、低價藥供應保障能力弱等問題。支持建設小品種藥物集中生產基地,繼續開展用量小、臨床必需、市場供應短缺藥品的定點生產試點。
完善國家醫藥儲備體系。修訂《國家醫藥儲備管理辦法》,充分發揮國家醫藥儲備功能,提升儲備資源利用效率。在應急保障的基礎上,建立常態短缺藥品儲備。優化實物儲備結構,豐富儲備方式,增加技術、產能和信息儲備。健全地方醫藥儲備,加強中央、地方儲備的互補聯動。完善儲備管理信息系統,提高信息整合處理和應急響應能力。
滿足多樣化市場需求。鼓勵企業在發展重大疾病治療藥物和高性能醫療器械的同時,對已有產品開展各種形式的微創新,改善患者體驗,提高患者依從性,滿足多層次、個性化的市場需求,促進我國游客境外購買需求回歸。重點豐富兒童用OTC藥物品種和劑型,發展家用醫療器械產品,改進產品設計、功能定位和包裝形式,滿足消費者自我健康管理需求。 
(四)推動綠色改造升級。
提升行業清潔生產水平。嚴格強制性清潔生產審核,鼓勵自愿性清潔生產審核。引導企業轉變以污染物末端治理為主的管理理念,制定整體污染控制策略,研發和應用全過程控污減排技術,采用循環型生產方式,淘汰落后工藝,規范生產和精細操作,減少污染物生成,提高資源綜合利用水平。
建設綠色工廠和綠色園區。以廠房集約化、生產潔凈化、廢物資源化、能源低碳化為目標,打造一批低排放綠色工廠。積極試點醫藥工業園區清潔生產,建設高標準園區,實現上下游配套、公用系統共享、資源綜合利用和污染物集中治理,在控制揮發性有機物(VOCs)排放和治理廢水等方面持續穩定達到國家、地方標準或控制要求。
提升全行業“環境、職業健康和安全”(EHS)管理水平。制訂制藥行業EHS標準和指南,指導企業建立EHS管理體系,改進和提升EHS相關硬件和軟件,最大限度減少環境污染、安全事故和職業病發生,培育履行社會責任、以人為本、可持續發展的企業文化。引導企業開展供應商EHS審計,打造綠色供應鏈。
(五)推進兩化深度融合。
以信息技術創新研發設計手段。支持企業建立基于信息化集成的研發平臺,開展計算機輔助藥物設計、模擬篩選、成藥性評價、結構分析和對比研究,提升藥物研發水平和效率;采用“過程分析技術”(PAT),優化制藥工藝和質量控制,實現藥品從研發到生產的技術銜接和產品質量一致性。提高醫藥工程項目的數字化設計水平,建立從設計到運行維護的數字化管理平臺,實現工程項目全生命周期管理。
提高生產過程自動化和信息化水平。改進制藥設備的自動化、數字化、智能化水平,增強信息上傳下控和網通互聯功能。采用工業互聯網、物聯網、大數據和云計算等信息化技術,廣泛獲取和挖掘生產過程的數據和信息,為生產過程的自動優化和決策提供支撐。推動“制造執行系統”(MES)在生產過程中的應用,整合集成各環節數據信息,實現對生產過程自動化控制,打造智能化生產車間。
應用信息技術改進質量管理。建立生產質量信息實時監控系統,實現質量數據的自動采集、管理和可追溯,保證數據的真實性和完整性。開發應用基于過程分析技術的智能化控制系統,建立質量偏差預警系統,最大限度約束、規范和減少員工操作,促進GMP嚴格執行,有效保證產品質量穩定。
(六)優化產業組織結構。
推進行業重組整合。通過提高注冊、質量、節能、環保、安全生產等標準,嚴格市場準入,形成市場倒逼機制,促進企業重組和落后企業退出。支持企業強強聯合,培育具有國際競爭力的大型企業。推動大型醫藥企業整合中小型創新創業企業,促進新產品、新技術和已有產能對接。實施上市許可持有人制度試點,發展專業化委托生產業務,著力化解產能過剩。培育支持中小企業上市,促使企業規范公司治理結構,轉換經營機制。鼓勵社會資本發展并購基金,拓寬企業兼并重組融資渠道。
引導產業集聚發展。根據行業發展需要,結合各地資源稟賦和環境承載能力,科學規劃產業集聚區。落實京津冀協同發展、長江經濟帶戰略,引導產業跨區域資源整合。加強產業集聚區專業化基礎設施、服務平臺和人力資源條件建設,研究制定符合行業特點的專項支持政策,增強園區承載能力和服務能力,優化發展空間,提升發展水平。
(七)提高國際化發展水平。
優化出口結構,促進出口增長。鞏固化學原料藥國際競爭地位,提高精深加工產品出口比重,增加符合先進水平GMP要求的品種數量。立足原料藥產業優勢,實施制劑國際化戰略,全面提高我國制劑出口規模、比重和產品附加值,重點拓展發達國家市場和新興醫藥市場。擴大醫療設備出口規模,借助我國電子信息、裝備制造產業基礎,培育醫療設備產品的競爭力,建立境外技術服務網絡,大力開拓國際市場。
加強國際技術合作。優化投資環境,深化與國外醫藥企業合作,推動引資、引技、引智有機結合,實現合作共贏。支持企業建立跨境研發合作平臺,充分利用國際資源,發掘全球創新成果。鼓勵開展新藥國際臨床研究,實現創新藥走向國際市場和參與國際競爭。引領中藥國際標準制定,為中藥走出去創造條件。
推動國際產能合作。落實“一帶一路”建設的要求,鼓勵企業利用制造優勢,在適宜地區開展收購兼并和投資建廠。推動化學原料藥產能國際合作,鼓勵企業在境外建設短缺中藥材生產基地。引進和培養國際化人才,提高研發注冊、生產質量、市場銷售各環節的國際化經營能力。 
(八)拓展新領域發展新業態。
大力推動“互聯網+醫藥”,發展智慧醫療產品。開發應用具備云服務和人工智能功能的移動醫療產品、可穿戴設備,各種類型的基于移動互聯網的健康管理軟件(APP),可實現遠程監護、咨詢的遠程醫療系統。加強對健康醫療大數據的開發和利用,發展電子健康檔案、電子病歷、電子處方等數據庫,實現數據資源互聯互通和共享,指導疾病診治、藥物評價和新藥開發,發展基于大數據的醫療決策支持系統。
培育新的健康消費需求。推動家用、養老、康復醫療器械的開發和應用,適應人口老齡化的需要。發展大健康產品,支持醫藥企業向功能食品、特殊醫學用途配方食品、化妝品以及保健、預防、治未病等領域延伸。支持基因測序、腫瘤免疫治療、干細胞治療、藥物伴隨診斷等新型醫學技術發展,完善行業準入政策,加強臨床應用管理,促進各項技術適應臨床需求,緊跟國際發展步伐。
推動生產性服務業和服務型制造發展。大力發展合同生產、合同研發、醫藥電子商務、生物技術服務、醫療器械第三方維護保養等新型生產性服務業,促進分工進一步專業化,提高效率和降低成本。圍繞生物技術藥物和化藥制劑,鼓勵建設若干個從事合同生產為主的高標準藥品生產基地。鼓勵醫療器械、制藥設備企業開展產品延伸服務,從提供產品向提供整體解決方案轉變,建設第三方檢驗中心、影像中心、透析中心和病理中心等。
五、推進重點領域發展
把握產業技術進步方向,瞄準市場重大需求,大力發展生物藥、化學藥新品種、優質中藥、高性能醫療器械、新型輔料包材和制藥設備,加快各領域新技術的開發和應用,促進產品、技術、質量升級。
(一)生物藥。
1.抗體藥物。重點開發針對腫瘤、免疫系統疾病、心血管疾病和感染性疾病的抗體藥物,如治療高膽固醇血癥的PCSK9抑制劑、腫瘤免疫治療藥物PD-1/ PD-L1、治療骨質疏松的RANKL等臨床價值突出的新藥。加快抗體偶聯藥物、雙功能抗體、抗體融合蛋白等新型抗體的研發。推動臨床需求量大的生物類似藥大品種產業化,重點是針對TNF-α、CD20、VEGF、Her2、EGFR 等靶點的產品,提高患者用藥可及性。
2.重組蛋白質藥物。重點針對糖尿病、病毒感染、腫瘤等疾病,開發免疫原性低、穩定性好、靶向性強、長效、生物利用度高的新產品。根據我國糖尿病治療需求,提升長效胰島素、預混胰島素產業化水平,加快開發胰高血糖素樣肽-1(GLP-1)類似物等新品種。推動具有重大需求的重組人白蛋白、基因重組凝血因子等產品的產業化。建立與國際接軌的質量控制體系,積極開拓國際市場。
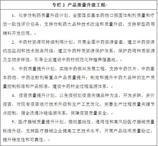
3.疫苗。重點開發針對高致病性流感、瘧疾、登革熱、結核、艾滋病、埃博拉、寨卡、中東呼吸綜合征等重大傳染病的疫苗,提高疫苗的應急研發和產業化能力。加快十三價肺炎結合疫苗、宮頸癌疫苗、呼吸道合胞病毒疫苗等臨床急需產品的開發及產業化。發展針對腫瘤、免疫系統疾病、感染性疾病的治療性疫苗以及疫苗新型佐劑和新型細胞基質。發展多聯多價疫苗、基因工程疫苗、病毒載體疫苗、核酸疫苗等新型疫苗,實現部分免疫規劃疫苗的升級換代。
4.核酸藥物和細胞治療產品。重點發展 RNA 干擾藥物、基因治療藥物以及干細胞和免疫細胞等細胞治療產品,包括CAR-T 等細胞治療產品。
5.產業化技術。重點發展大規模、高表達抗體生產技術,抗體偶聯藥物、雙功能抗體等新型抗體制備技術,重組蛋白質長效制劑技術,基于細胞基質的大規模流感疫苗高產技術,細胞治療產品制備技術,重組人白蛋白的大規模表達和純化技術,極微量雜質的分析檢測技術。針對重點發展產品,建立與國際先進水平接軌的質量控制技術。提高無血清無蛋白培養基、蛋白質分離純化介質、穩定劑和保護劑等生產用重要原輔材料的生產水平。
(二)化學藥。
1.化學新藥。緊跟國際醫藥技術發展趨勢,開展重大疾病新藥的研發,重點發展針對惡性腫瘤、心腦血管疾病、糖尿病、精神性疾病、神經退行性疾病、自身免疫性疾病、耐藥菌感染、病毒感染等疾病的創新藥物,特別是采用新靶點、新作用機制的新藥。根據疾病細分和精準醫療的趨勢,發展針對我國特定疾病亞群的新藥、新復方制劑、診斷伴隨產品。
2.化學仿制藥。加快臨床急需、新專利到期藥物的仿制藥開發,提高患者用藥可及性。提高仿制藥質量水平,重點結合仿制藥質量和療效一致性評價提高口服固體制劑生產技術和質量控制水平。
3.高端制劑。重點發展脂質體、脂微球、納米制劑等新型注射給藥系統,口服速釋、緩控釋、多顆粒系統等口服調釋給藥系統,經皮和粘膜給藥系統,兒童等特殊人群適用劑型等,推動高端制劑達到國際先進質量標準。
4.臨床短缺藥物。加強罕見病藥、兒童用藥等臨床短缺藥物開發,加快臨床必需但副作用較大藥物的換代產品開發。
5.產業化技術。重點開發應用原料藥晶型控制、酶法合成、手性合成、微反應連續合成、碳纖維吸附、分子蒸餾等新技術,發酵菌渣等固體廢物的無害化處理和資源化利用技術,提高原料藥清潔生產水平;發展高端制劑產業化技術,提高口服固體制劑工藝技術和質量控制水平。
(三)中藥。
1.中成藥。針對心腦血管疾病、自身免疫性疾病、婦兒科疾病、消化科疾病等中醫優勢病種,挖掘經典名方,開發復方、有效部位及有效成分中藥新藥,加快推動療效確切、臨床價值高的中藥創新藥的研發和產業化。針對已上市品種,運用現代科學技術深挖臨床價值,明確優勢治療領域,開發新的適應癥。開展藥品上市后療效、安全、制劑工藝和質量控制再評價,實現新藥國際注冊的突破。
2.中藥材和中藥飲片。重點發展瀕危稀缺藥材人工繁育技術,推動麝香、沉香、冬蟲夏草等產品野生變種植養殖;提升大宗道地藥材標準化生產和產地加工技術,從源頭提升中藥質量水平。
3.民族藥。推進民族藥種質資源庫的建設,系統研究評價民族藥的安全性和有效性,完善民族藥的生產、加工、制劑等關鍵技術,提升產品質量,培育特色品種。
4.產業化技術。重點發展中藥成分規模化高效分離與制備技術,符合中藥特點的緩控釋、經皮和粘膜給藥、物理改性和掩味等新型制劑技術,提升生產過程質量控制水平,提高檢驗檢測技術與標準。
(四)醫療器械。
1.醫學影像設備。重點發展高場強超導磁共振和專科超導磁共振成像系統,高端CT設備,多模態融合分子影像設備PET-CT 和PET-MRI,高端彩色多普勒超聲和血管內超聲,血管數字減影X射線機(DSA),高清電子內窺鏡等。提高核心部件生產水平,重點包括CT球管,磁共振超導磁體和射頻線圈,PET晶體探測器,超聲單晶探頭、二維面陣探頭等新型探頭,X線平板探測器,內窺鏡三晶片攝像系統等。
2.體外診斷產品。重點發展高通量生化分析儀、免疫分析儀、血液細胞分析儀、全實驗室自動化檢驗分析流水線(TLA)及相關試劑,單分子基因測序儀及其他分子診斷儀器,新型即時檢測設備(POCT)。加強體外診斷設備、檢測試劑、信息化管理軟件和數據分析系統的整合創新,加快檢測試劑標準建立、溯源用標準物質研制和新試劑開發。
3.治療設備。重點發展高能直線加速器及影像引導放射治療裝置,骨科和腹腔鏡手術機器人,血液透析設備及耗材,人工肝血液凈化設備及耗材,眼科激光治療系統,高端治療呼吸機,移動ICU急救系統,除顫儀,中醫治療設備等。
4.植入介入產品和醫用材料。重點發展全降解冠脈支架,心臟瓣膜,可降解封堵器,可重復使用介入治療用器械導管,人工關節和脊柱,3D打印骨科植入物,組織器官誘導再生和修復材料,心臟起搏器,植入式左心室輔助裝置,腦起搏器,人工耳蝸,牙種植體,眼科人工晶體,功能性敷料,可降解快速止血材料和醫用粘接劑等。
5.移動醫療產品。開發應用健康醫療大數據,重點發展遠程醫療系統,可穿戴生理信息監測設備,具備云服務和人工智能功能的家用、養老、康復設備,可提供健康咨詢、網上預約分診、病例隨訪、檢驗結果查詢等應用的健康管理信息系統。開發可穿戴醫療器械使用的新型電生理傳感器、柔性顯示器件、高性能電池等核心通用部件。
(五)藥用輔料和包裝系統。
1.藥用輔料及功能性材料。發展基于“功能相關性指標”的系列化藥用輔料,細分產品規格,提高質量水平,滿足仿制藥質量和療效一致性評價的需要,重點發展纖維素及其衍生物、高質量淀粉及可溶性淀粉、聚山梨酯、聚乙二醇、磷脂、注射用吸附劑、新型材料膠囊等系列化產品。開發用于高端制劑、可提供特定功能的輔料和功能性材料,重點發展丙交酯乙交酯共聚物、聚乳酸等注射用控制材料,PEG化磷脂、抗體修飾用磷脂等功能性合成磷脂,玻璃酸鈉靶向衍生物及殼聚糖靶向衍生物等。
2.包裝系統及給藥裝置。加快包裝系統產品升級,開發應用安全性高、質量性能好的新型材料,逐步淘汰質量安全風險大的品種,重點加快注射劑包裝由低硼硅玻璃瓶向中性硼硅玻璃瓶轉換,發展注射器、輸液袋、血袋等產品使用的環烯烴聚合物、苯乙烯類熱塑性彈性體等新型材料,易潮可氧化藥品用的高阻隔材料,提高醫藥級聚丙烯、聚乙烯和鹵化丁基橡膠的質量水平。開發新型包裝系統及給藥裝置,提供特定功能,滿足制劑技術要求,提高患者依從性,保障用藥安全,重點發展氣霧劑和粉霧劑專用給藥裝置,自我給藥注射器、預灌封注射器、自動混藥裝置等新型注射器,多室袋和具備去除不溶性微粒功能的輸液包裝,帶有記憶功能、質量監控功能的智能化包裝系統,家庭常用藥的兒童安全包裝和老年友好包裝等。
(六)制藥設備。
1.高端設備。重點發展緩控釋、透皮吸收、粉霧劑等新型制劑工藝設備,大規模生物反應器及附屬系統,蛋白質高效分離和純化設備,柔性化無菌制劑生產線,連續化固體制劑生產設備,先進粉體工程設備,異物光學檢測設備,高速智能包裝生產線,適用于特殊崗位的工業機器人等。
2.裝備技術。提高制藥設備的集成化、連續化、自動化、信息化、智能化水平。發展系統化成套設備,提供整體解決方案。加強在線檢測、在線監控、在位清洗消毒、高密閉和隔離等技術的應用,提高設備的自診斷、自適應和網絡通信能力,改進設備的開放性和合規性。擴大應用工業以太網技術、數字信號處理技術和可編程控制器,為過程控制、優化操作、智能管理創造條件。
六、保障措施
(一)加強政策協調配套。
加強產業政策與質量安全監管、價格監管、集中采購、臨床使用、醫保支付、財政金融、外經外貿等政策的協調,形成政策合力,提升行業治理水平,促進醫藥工業健康快速發展。完善市場準入政策,在提高行業準入標準、從源頭上抑制低水平重復建設的同時,深入推進簡政放權、放管結合和優化服務改革。健全落后產品退出機制,促進存量優化和增量提升。完善創新激勵政策,為新產品加快進入市場提供便利,為新興技術、新業態發展創造條件,加快培育新的行業增長點。加強反壟斷、反不正當競爭執法和知識產權保護、價格行為監管,破除地方保護和市場分割,加大對制假售假、虛假宣傳等違法違規行為的打擊力度,糾正醫藥購銷和醫療服務中不正之風,營造良好的營商環境。
(二)加大財稅金融扶持力度。
繼續實施“重大新藥創制”國家科技重大專項等國家科技計劃和產業化專項,支持醫藥創新和轉型升級。落實研發費用加計扣除、高新技術企業所得稅稅收優惠和固定資產加速折舊等政策。完善和落實支持創新的政府采購政策,推進創新產品的研發和規模化應用。拓寬企業融資渠道,降低融資成本,鼓勵發展醫藥創業投資基金和股權投資基金,落實和完善出口信貸及出口信用保險政策,支持符合條件的企業在境內外上市融資和發行各類債務融資工具。
(三)完善價格、采購和醫保政策。
建立市場主導的藥品價格形成機制,加強價格政策和醫保、采購、用藥等政策的銜接,在抑制藥價虛高的同時,避免價格過低影響供應保障和質量安全。完善藥品分類采購政策,科學設置招標采購評價標準,改進質量評價方法,促進優勝劣汰。規范和推進高值醫用耗材陽光采購,改進大型醫療設備配置政策和醫療服務價格項目管理,促進新醫療器械按規定及時進入臨床使用。科學合理制定調整基本醫療保險藥品支付標準,推動醫保支付方式改革,促進合理用藥。根據醫保基金承受能力,將符合條件的創新藥按規定納入醫保目錄。大力發展商業健康保險,滿足多樣化、多層次的健康保障需求。
(四)發揮質量安全監管調控作用。
加強藥品醫療器械監管法律法規體系建設,修訂《中華人民共和國藥品管理法》,完善藥品管理頂層設計。積極推進藥品醫療器械審評審批制度改革,嚴格控制市場供過于求、低水平重復產品的審批,加快臨床急需的創新藥物、醫療器械的審批。健全仿制藥質量和療效一致性評價方法、技術規范,通過包裝標識、醫院采購、醫保支付、技術改造等方面的支持政策,鼓勵和引導企業開展一致性評價工作。加強國際藥品檢查合作,加快GMP國際互認步伐。完善文號轉移、委托生產、跨區域建廠監管政策,促進兼并重組和資源整合,減少重復建設和產能閑置。落實“最嚴謹的標準、最嚴格的監管、最嚴厲的處罰、最嚴肅的問責”要求,加強監督核查,推進實施藥品統一編碼,建立覆蓋藥品生產流通等全過程的追溯體系。加強監管科學研究,提升審評、核查、監督人員素質,全面提高監管能力。
(五)健全藥品流通體系。
加強藥品流通網絡建設,形成工業企業和各級流通企業緊密銜接、全國性渠道和區域性渠道協調配合的藥品配送網絡。發展第三方醫藥物流,提高農村和邊遠地區藥品配送能力,實現藥品流通對基層的有效覆蓋。引導醫藥流通企業發展現代醫藥物流,采用信息技術實施供應鏈管理,整合上下游資源,打造全產業鏈服務模式,提高整個供應鏈效率。鼓勵零售藥店發展規范化直營連鎖,拓展業務范圍和服務內容,充分發揮執業藥師藥學服務作用,滿足消費者多層次、多樣化的健康需求。
(六)加強醫藥人才隊伍建設。
實施醫藥人才培養計劃,統籌利用各類教育資源,健全人才培養機制,重點圍繞新藥研發、新醫療器械開發、藥品臨床使用、質量管理、醫藥國際化等方面,著力培養創新型領軍人才、復合型管理人才、應用型技術人才,夯實產業發展智力基礎。加強高校醫藥相關學科建設,引導企業與高等院校、科研院所、醫療機構開展合作,聯合培養高層次人才、實用性人才,建立醫藥應用技術與實訓基地。健全人才激勵機制,落實職務科技成果轉移轉化收益分配有關政策法規,調動科技人員創新創業積極性。依托重大項目、重點實驗室和產業技術創新平臺、重大人才引進計劃,吸引海外高層次醫藥人才回國創新創業。鼓勵開展多種形式的專業化培訓,培養面向生產一線的“大國工匠”和卓越工程師。
(七)發揮行業組織作用。
加強醫藥行業組織建設,發揮行業組織在企業和政府之間的橋梁紐帶作用,積極參與政策制定,及時反映行業訴求,開展行業自律,規范企業行為,維護公平競爭環境。支持行業組織承擔政府轉移職能,拓展服務功能,開展行業統計、檢測認證、信息咨詢、教育培訓、國際交流等方面工作。支持組建中國醫藥聯合會,整合力量,在服務行業發展、收集發布信息、維護企業權益、與政府部門溝通協作等方面更好地發揮作用。支持行業組織推動落實《中國醫藥企業倫理準則》。
(八)推進規劃組織實施。
工業和信息化部會同發展改革委、科技部、商務部、衛生計生委、食品藥品監管總局等建立部際協作機制,共同推進本規劃的組織實施,確保各項任務和措施落到實處。建立規劃實施動態評估機制,做好行業運行監測分析和信息及時發布,引導產業健康發展。各地相關部門要按照職責分工,制定與本規劃相銜接的實施方案,落實地方配套政策。相關行業協會要積極參與相關工作,協同推進本規劃的貫徹落實。